logo
商管專頁進修部專頁LINEEnglish
商業管理學士學位學程
  • 常見問題
商業管理學士學位學程
本校微軟Office 365服務網域名稱自115年2月1日起變更, 由@m365.fju.edu.tw 轉換為 @cloud.fju.edu.tw
詳細資訊可點選本通知查看
賀! 本學程學生游喆於115年青年節獲選為新北市大專優秀青年
賀! 本學程學生游喆於115年青年節獲選為新北市大專優秀青年
114-2 提醒註冊及選課事宜
詳細資訊可點選查看
114 學年度第2學期選課須知
詳細資訊可點選本通知查看
114學年度第2學期註冊須知
詳細資訊可點選本通知查看
114-1輔大進修部加退選繳退費公告
詳細資訊可點選本通知查看
熱烈招生中~
商管學程熱烈招生中,點我查詢報名資訊。

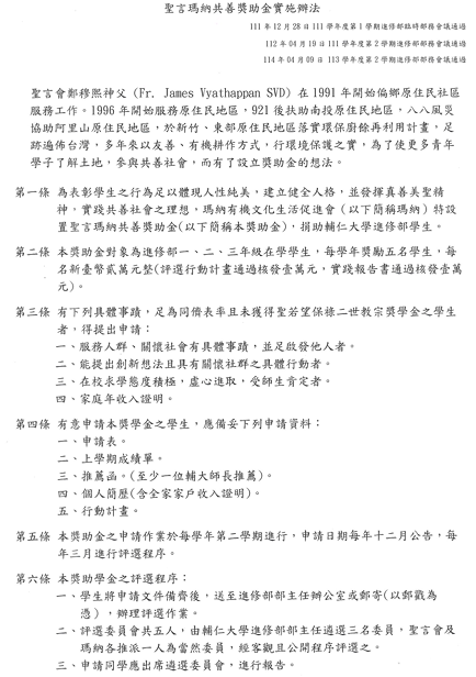
114年聖言瑪納夢想獎助金申請

發佈於 2026/3/17

同學將申請文件備齊後,請於115/3/20前送至進修部部主任辦公室(ES206)或郵寄至053633@mail.fju.edu.tw(以郵戳為憑),辦理評選。

逾期不候,繳交之資料,不再退回,由本部逕行銷毀。

 

附件:
聖言瑪納共善獎助金申請表
logo

通訊地址:242062 新北市新莊區中正路 510 號 利瑪竇大樓 LM310 室
聯繫電郵:bbm@bbm.tw; 160254@mail.fju.edu.tw
聯繫電話:02-2905-2849

商管專頁 進修部專頁
AACSB進修部管理學院

© 2024 天主教輔仁大學 商業管理學士學位學程 保留一切權利。