logo
商管專頁進修部專頁LINEEnglish
商業管理學士學位學程
  • 常見問題
商業管理學士學位學程
本校微軟Office 365服務網域名稱自115年2月1日起變更, 由@m365.fju.edu.tw 轉換為 @cloud.fju.edu.tw
詳細資訊可點選本通知查看
賀! 本學程學生游喆於115年青年節獲選為新北市大專優秀青年
賀! 本學程學生游喆於115年青年節獲選為新北市大專優秀青年
114-2 提醒註冊及選課事宜
詳細資訊可點選查看
114 學年度第2學期選課須知
詳細資訊可點選本通知查看
114學年度第2學期註冊須知
詳細資訊可點選本通知查看
114-1輔大進修部加退選繳退費公告
詳細資訊可點選本通知查看
熱烈招生中~
商管學程熱烈招生中,點我查詢報名資訊。

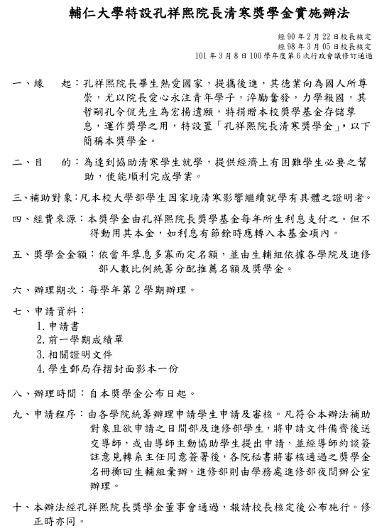
114學年度校內獎助學金申請

發佈於 2026/3/17

進修部114學年度「校內獎學金」名額及金額如下:

  于故校長野聲獎學金:1名,每名5,000元

  孔祥熙院長獎學金:4名,每名10,000元

申請資料請查看以下獎學金實施辦法

注意事項:

1.申請表為「輔仁大學校內各項獎助學金申請表」

2.成績單請附有班上排名。

 

進修部收件截止日為115年4月27日(一)

附件:
輔仁大學校內各項獎助學金申請表
logo

通訊地址:242062 新北市新莊區中正路 510 號 利瑪竇大樓 LM310 室
聯繫電郵:bbm@bbm.tw; 160254@mail.fju.edu.tw
聯繫電話:02-2905-2849

商管專頁 進修部專頁
AACSB進修部管理學院

© 2024 天主教輔仁大學 商業管理學士學位學程 保留一切權利。